Ketahui berapakah jumlah pinjaman yang perlu dibayaran lagi. Permohonan Sekolah Khusus SBP MRSM SMKA SMT Tarikh Penting Semakan Permohonan eTukar Bukan Guru 2021.

Passport Renewal Portal

Kesilapan Permohonan I Sinar Senarai Kesilapan Semasa Buat Permohonan Semakanstatus

Epf I Sinar Account 1 Withdrawal Here S Everything You Need To Know Soyacincau
Murid-murid yang layak boleh bersedia.

Boleh ke permohonan sebelum 3 bulan. Permohonan untuk sem 2 boleh anda gunakan melalui pautan di jadual atas ini. Di bawah adalah maklumat berkaitan permohonan dan untuk membuat semakan GKP seperti syarat-syarat permohonan tarikh cara mohon serta semakan keputusan permohonan rayuan untuk rujukan semua. Apakah status PenjanaKerjaya 20 sebelum ini.
Pemohon boleh menyemak keputusan permohonan sebulan sebelum tarikh kursus dijalankan atau menghubungi terus urusetia kursus yang berkaitan atau melalui link. Permohonan Pembaharuan Tauliah mestilah dipohon 6 bulan sebelum tamat tempoh tauliah tersebut. KUALA LUMPUR Tiga Mahkamah Tinggi di sini pada Selasa membenarkan permohonan Datuk Seri Najib Razak untuk meminda tarikh pelepasan dan pemulangan pasport untuk melawat anaknya di Singapura.
Sebelum membuat permohonan anda perlu menepati syarat-syarat kelayakan layak memohon seperti berikut. Sila baca syarat dan kelayakan pemohon untuk setiap skim sebelum membuat permohonan. Jika anda merupakan penerima BSH atau BPN 20 boleh terus log masuk ke Login di sini untuk kemaskini dan semak permohonan anda.
Borang tersebut hendaklah diserahkan ke Bahagian Dakwah Jabatan Agama Islam Selangor. Bahagian Dakwah akan menghantar surat makluman untuk pembaharuan tauliah mengajar berserta borang profile kepada pemohon. Sistem Pengurusan Permohonan Wang Ehsan Ke IPTA e-Ehsan wwwehsanicugovmy.
Semakan Permohonan PTPTN Online. 3 Tertakluk kepada Perkara 18 apabila permohonan dibuat kepada Kerajaan Persekutuan oleh ibu atau bapa atau penjaga seseorang yang di bawah umur dua puluh satu tahun maka orang itu berhak didaftarkan sebagai warganegara jika dia dilahirkan sebelum permulaan bulan Oktober 1962 dan bapanya sekarang atau pada masa kematiannya seorang warganegara dan juga seorang. Pembayaran wang cagaran boleh dibuat dalam bentuk tunai cek draf bank perintah juruwang atau jaminan bank.
Permohonan bantuan zakat ke IPT boleh dibuat sebelum tarikh pendaftaran dan selewat-lewatnya dua bulan selepas tarikh pendaftaran ke IPT tersebut. Setiap negara mempunyai Persatuan Palang Merah dan Bulan Sabit Merah. Semua permohonan pensijilan MeSTI wajib dibuat menggunakan borang permohonan MeSTI-112 yang boleh diperolehi di tempat-tempat berikut.
Disiplin 3 Seseorang pengawai itu tidak boleh mengenepikan tugasnya disebabkan kepentingan dirinya sendiri dan. Bilakah tempoh pengemaskinian maklumat permohonan baharu Bantuan Keluarga Malaysia BKM akan dibuka. Login PTPTN untuk membuat semakan baki pinjaman serta penyata akaun.
Permohonan MRSM 2022 bagi murid Tingkatan 1 Tingkatan 4 dibuka pada minggu keempat Ogos 2021. Garis panduan permohonan Pemohon hendaklah mendaftar akaun dan selepas mendaftar pemohon hendaklah melengkapkan profil peribadi terlebih dahulu sebelum memohon projek. Individu yang berusia 50 tahun ke atas bekas penagih dadah bekas banduan atau orang yang diparol dikurangkan daripada minimum 12 bulan kepada kontrak perkhidmatan 6 bulan sahaja.
Kegagalan tuanpuan untuk mengemukakan dokumen-dokumen seperti di atas tuanpuan tidak akan dibenarkan masuk ke bilik temuduga. Program PenjanaKerjaya 20 yang dilaksanakan sebelum ini telah tamat pada 30 Jun 2021. 3 c pegawai boleh dibenarkan menggunakan kemudahan ini pada bila-bila masa bermula apabila pegawai wanita mengandung lima bulan dan ke atas.
Namun ada beberapa hal yang harus anda lengkapi dan anda lampirkan pada surat tersebut. Tarikh hantar borang permohonan selewat-lewatnya 1 bulan dari tarikh memohon. Tempoh pengemaskinian maklumat permohonan baharu BKM boleh dibuat mulai 1 Januari 2022 31 Januari 2022 1 bulan.
Jabatan Kesihatan Negeri. Bank 3 Bulan Februari Mac April 2021 Salinan Penyata Pendapatan Tahunan Pemohon EA. Log masuk pada link ini.
Pengajian pun telah anda berjaya tamatkan dengan. Kenderaan peralatan perkakasan pejabat dan lain-lain. Jom ikuti FLIPMY untuk melihat maklumat lanjut.
Untuk setiap instansi mungkin berbeda- beda namun pada umumnya harus melampirkan fotocopy SK fotocopy karu pegawai fotocopy ijazah terakhir fotocopy absensi riwayat hidup bahkan surat rekomendasi. Semakan juga boleh dilakukan pada bulan Januari 2021. Ini bagi memudahkan pemohon mengenalpasti projek yang dibuka untuk permohonan.
Permohonan cuti gantian boleh dibuat mengikut tarikh 6 bulan dari tarikh tuntut cuti gantian pembatalan kod cuti c16 - cuti gantian timeoff kod cuti gantian timeoff telah dibatalkan dan diganti dengan cuti gantian. Bagi Pelajar yang mendapat tawaran di peringkat Ijazah Sarjana Muda akan mendapat RM2000 manakala bagi pelajar di peringkat diploma akan mendapat RM 1500. Menulis surat permohonan pindah tugas tidaklah terlalu susah.
Permohonan belum dihantar dengan cara login atau log masuk ke laman e-tukar. Sekiranya tuanpuan tidak menerima surat jemputan temuduga tuanpuan boleh mencetak jemputan temuduga menerusi emel. Tarikh sebenar akan diumumkan oleh pihak pengurusan apabila sistem permohonan bersedia untuk menerima permohonan.
Untuk dua 2 bulan bekalan elektrik sebelum bekalan disambungkan dengan syarat bahawa TNB dari masa ke semasa mempunyai hak untuk mengkaji semula jumlah wang cagaran yang diperlukan berdasarkan kepada jumlah penggunaan elektrik. Kenderaan sebelum atau pada 30 April 2021. Dijangka pembayaran akan dibayar kepada penerima sebelum Aidilfitri 2021 iaiatu pada bulan AprilMei 2021Pastkan anda tidak lupa untuk LOGIN BPR 2021 BANTUAN PRIHATIN RAKYAT untuk membuat.
Untuk Memohon anda boleh cuba ke pautan Sistem Pengurusan Permohonan Wang Ehsan ke IPTA e-Ehsan. Permohonan Pengecualian Bayaran Balik PTPTN Online Ijazah Sarjana Muda Kelas Pertama Buat panduan pelajar cemerlang semua berikut dikongsikan cara membuat Permohonan Penukaran Pinjaman PTPTN Kepada Biasiswa. Syarat Permohonan GKP 30.
Menyelia dan mengemukakan akaun yang disatukan ke Cawangan sebelum 30 Mac. Contoh Surat Permohonan Mutasi. Bagi tujuan pendaftaran tuanpuan dikehendaki hadir 30 minit sebelum waktu temuduga.
Tempoh permohonan untuk sesuatu kursus akan ditutup sebulan sebelum kursus bermula. Selepas berjaya hantar sila cetak salinan permohonan dan hantarkan ke cawangan yang berdekatan dengan anda. 3 tahun dan permohonan pembaharuan mestilah.
Tempoh sah laku permohonan adalah satu 1 tahun dari tarikh dokumen sokongan lengkap dimuat naik dan status boleh disemak melalui akaun pemohon. Ibu Pejabat BKKM KKM. Tawaran potongan diskaun ptptn 2021 dalam bajet 2022.
Sebelum memohon cuti gantian pastikan tuntut cuti gantian terlebih dahulu di dalam menu timeoff - tuntut cuti gantian jam. Apakah tindakan yang akan diambil ke atas penjawat awam yang tidak hadir berkursus. Maklumat yang dipaparkan termasuk syarat permohonan pertukaran dokumen yang diperlukan dan maklumat lain berkaitan.
Borang permohonan boleh dimuat turun dan dihantar ke Cawangan Lembaga Hasil Dalam Negeri Malaysia LHDNM Pusat Khidmat Hasil PKH. Sekiranya pemohon telah menghantar permohonan tersebut pengguna tidak boleh mengemaskini maklumat berkenaan. D kemudahan ini akan tamat sehari selepas tarikh akhir yang diluluskan atau pada tarikh mulanya Cuti Bersalin mengikut mana yang terdahulu.
Terdapat maklumat senarai projek yang dibuka untuk permohonan pada bahagian kanan pilihan skim.

Procedure Pernikahan Di Malaysia Ummu Imarah Sejadah Exclusive

Najib Razak Dedahkan Sesuatu Tentang Kwsp Untuk Yang Layak I Sinar Kwsp Akaun 1 Limau Manis

Kuala Lumpur Kl Certificate From Culmi Air Cond Refrigeration Parts Supply Sdn Bhd
Facebook
Ldp1 Pdf

Twtwedding On Twitter Ada 1 Soalan Yang Selalu Ditanya Tentang Permohonan Nikah Ni Borang Permohonan Tu Kena Selesaikan 3 Bulan Sebelum Tarikh Nikah Ke Kena Isi Dalam Masa 3 Bulan Ke
Permohonan Pekerja Asing Pdf

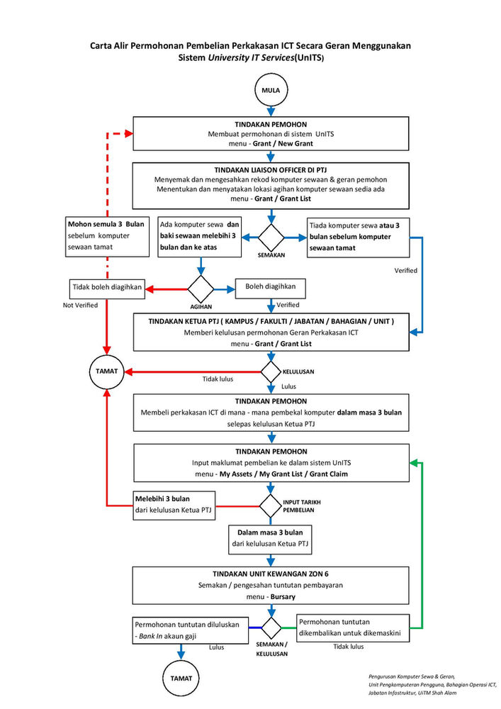
Pindaan Proses Permohonan Geran Komputer Bermula Januari 2021